
Why Choose the Best Homecare Matters
Navigating the world of homecare for a loved one can feel overwhelming and emotional. With so many options available and the well-being of a family member at stake, it’s crucial to understand how to choose the right services. This guide offers a structured approach to selecting the best homecare, empowering caregivers with the knowledge to assess individual needs, evaluate agency qualifications, and ensure compatibility with caregivers. But how do you balance the complexities of care requirements with financial implications, all while ensuring the highest quality of support?
It’s a journey filled with challenges, and it’s okay to feel stressed or uncertain. You’re not alone in this. Many caregivers face similar feelings of burnout and worry. The good news is that there are compassionate services available to help lighten the load. By understanding your options and knowing what to look for, you can find the support that not only meets practical needs but also nurtures the emotional well-being of both you and your loved one. Remember, it’s about finding the right fit that brings comfort and peace of mind.
Assess Individual Care Needs
Begin by taking a moment to truly understand your loved one's needs. Focus on their physical health, cognitive abilities, and emotional well-being. You might find it helpful to ask questions like:
- What daily activities do they find challenging?
- Do they need assistance managing their medications?
- Are there specific medical conditions that require attention?
- What are their preferences regarding companionship and social interaction?
By recording these needs, you’ll create a comprehensive summary of the support required. This step is crucial in selecting the right agency. Research shows that effective medication management is vital for seniors; nearly half (45%) of older adults with prescription drug coverage have encountered difficulties accessing their medications. This highlights the importance of ensuring that medication needs are clearly understood and addressed in their care plan.
Additionally, geriatric health experts stress the significance of evaluating both physical and emotional well-being when exploring residential support options. A thorough assessment not only helps identify the necessary support but also fosters a sense of security and comfort for your loved one, ultimately enhancing their quality of life. Remember, it’s essential to regularly update the support plan. This allows for adjustments to any changes in health or medication needs, ensuring ongoing effective management.

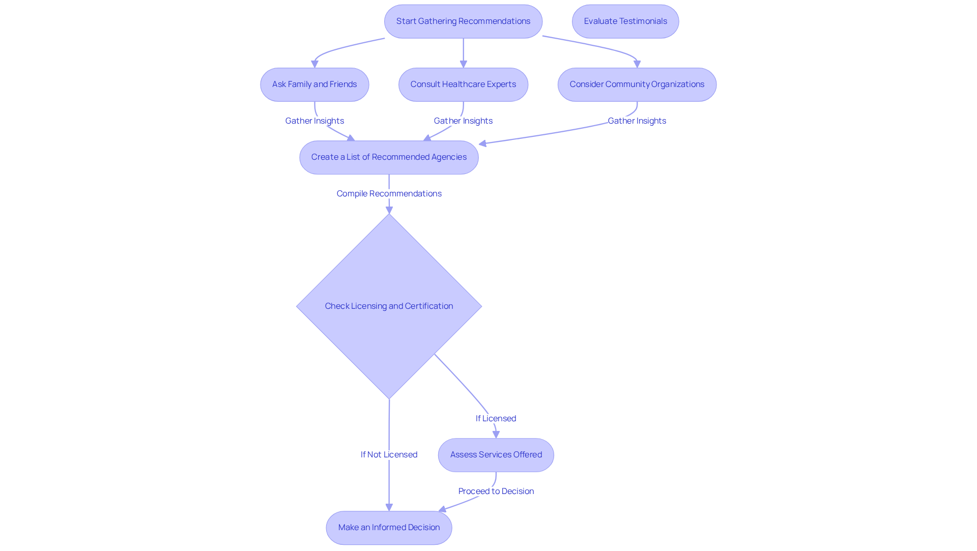
Gather Recommendations from Trusted Sources
Starting your search for the best homecare assistance for your loved one can feel overwhelming. It’s important to reach out to family, friends, and healthcare experts for their suggestions. You might consider asking questions like:
- Have you used a home care agency? What was your experience like?
- Can you recommend any particular caregivers or organizations that stood out?
- Are there local community organizations that provide referrals or resources?
Creating a list of organizations that are known for providing the best homecare and come highly recommended by trusted sources can lay a solid foundation for your research. Personal testimonials can offer invaluable insights into the quality of care and the experiences of families who have utilized these services. This can help you make a more informed decision.
Remember, 77% of patients rely on online reviews as their first step in finding a new provider. So, taking the time to examine client testimonials can greatly assist in assessing the reputation and quality of service offered by caregiving organizations.
Also, ensure that any organization you consider is licensed and certified. This is crucial for providing the high-quality assistance that you and your loved one deserve.

Review Agency Qualifications and Credentials
Choosing the best homecare service can feel overwhelming, especially when you’re worried about the well-being of your loved one. It’s essential to take a moment to carefully examine the credentials of each provider on your shortlist. Here are some key factors to consider:
- State Licensing and Accreditation: Make sure the agency is licensed by the state and accredited by recognized organizations, like the Joint Commission. This not only shows they meet industry standards but also reflects their commitment to providing quality care.
- Certifications: Look for certifications from respected organizations that confirm the firm’s adherence to best practices in caregiving. This can give you peace of mind.
- Insurance Coverage: It’s important to verify that the organization has adequate insurance coverage and liability protection. This safeguards both clients and caregivers in case of unexpected incidents.
- Staff Training and Background Checks: Investigate the training programs for caregivers and ensure thorough background checks are conducted. This is crucial for creating a safe environment for your loved one. As Amy Stanosheck, Director of Franchise Standards at Right at Home, emphasizes, "It’s important for clients and their loved ones to remember to only use home care providers that are licensed through the state, as only their caregivers are required to undergo a Department of Social Services background check."
Don’t hesitate to request documentation from the organization and verify their compliance with local regulations. Also, consider how flexible they are with their services and their commitment to transparent communication with clients. This diligence ensures that your loved one receives the best homecare, which includes safe, professional, and compassionate support tailored to their needs.
With around 11,400 health service organizations operating in the U.S. as of 2020, understanding the importance of credentials is vital for navigating this competitive landscape. Remember, you’re not alone in this journey; taking these steps can lead to the compassionate care your loved one deserves.

Evaluate Services Offered by Agencies
When it comes to choosing domestic assistance providers, it’s important to consider the range of services they offer. This decision can feel overwhelming, especially when you’re concerned about the well-being of a loved one. Here are some key offerings to think about:
- Personal Care: Assistance with daily activities like bathing, dressing, and grooming is crucial for maintaining dignity and hygiene. With 44% of care recipients needing help with at least one daily activity, this service is truly essential.
- Companionship and Social Interaction: Emotional support plays a vital role in well-being. Nearly one in three adults aged 50-80 report feelings of isolation, with 5% feeling lonely often. Companionship services can help ease loneliness and encourage social engagement, making a real difference in someone’s life.
- Medical Care: Look for organizations that provide nursing and therapy services, ensuring medical needs are met in a familiar environment. In fact, 89% of patients express satisfaction with home healthcare services, underscoring the effectiveness of these offerings.
- Specialized Services: It’s also worth considering providers that offer tailored assistance for specific conditions, like dementia support or post-operative recovery. These specialized services can significantly enhance the quality of life for clients.
It’s essential to find an organization that can customize its services to meet your loved one’s unique needs and preferences. Many providers emphasize the importance of individualized support strategies, which can lead to greater satisfaction and better outcomes. With 91% of clients receiving assistance expressing happiness with their caregivers, the right organization can truly impact the lives of seniors and their families. By prioritizing personalized services, families can feel reassured that their loved ones are receiving the best homecare possible in the comfort of their own homes.

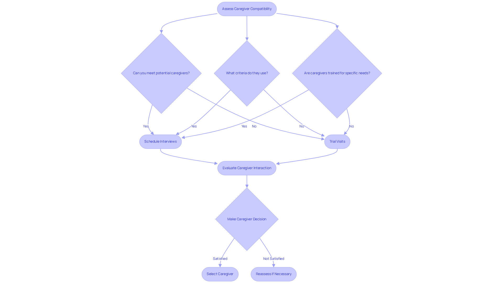
Assess Caregiver Compatibility
Choosing the right organization for caregiver support is a significant step, and it’s essential to understand their matching procedure. Start by asking some important questions:
- Can you meet potential caregivers before making a decision? This can help ease any worries you might have.
- What criteria do they use to match caregivers with clients? Knowing this can provide peace of mind.
- Are caregivers trained to handle specific needs, like mobility issues or cognitive impairments? This ensures your loved one receives the best homecare possible.
Consider scheduling interviews or trial visits. This allows you to see how well the caregiver interacts with your loved one, creating a comfortable and supportive environment. Remember, finding the best homecare match can significantly impact how your loved one feels cared for and understood.

Understand Financial Considerations
When discussing financial considerations with each agency, it’s important to approach the topic with care and understanding. Many caregivers feel overwhelmed by the financial aspects of care, and acknowledging this can help ease some of that burden. Here are some key points to cover:
- Hourly rates and payment structures: Understand the different options available, whether it’s flat fees or hourly rates. This knowledge can help you make informed decisions.
- Insurance coverage: Take a close look at what insurance includes. Knowing the details can alleviate some worries.
- Available financial assistance programs: Explore options like Medicaid or veterans' benefits. These programs can provide crucial support.
- Cancellation policies and additional fees: Be aware of any potential costs that could arise, as this can help you plan better.
Creating a budget that outlines expected costs is a vital step. It not only helps in managing finances but also ensures that your loved one receives the care they need without adding financial strain. Remember, you’re not alone in this journey. Many resources are available to support you, and taking the time to explore them can make a significant difference in your peace of mind.

Making the Right Choice
Choosing the best homecare for a loved one is a deeply personal decision, one that requires thoughtful consideration of their unique needs and preferences. It’s not just about meeting physical requirements; it’s about enhancing their emotional and social well-being. When families take a structured approach, they can ensure that their loved ones thrive in a familiar and supportive environment, ultimately leading to a higher quality of life.
This article outlines five essential steps to guide families through this process:
- Assessing individual care needs
- Gathering recommendations
- Reviewing agency qualifications
- Evaluating services offered
- Understanding financial considerations
Each step is crucial in navigating the complexities of homecare selection. From recognizing the importance of medication management to ensuring caregiver compatibility, these insights empower families to make informed choices that truly reflect their loved one's specific situation.
Reflecting on the significance of this process, it’s clear that the right homecare can profoundly impact the lives of seniors and their families. By prioritizing comprehensive assessments and seeking trusted recommendations, families can find not only the best care but also peace of mind. Embracing this proactive approach to homecare selection fosters meaningful connections and enhances the well-being of those who matter most. Remember, you’re not alone in this journey; compassionate care is available, and it can make all the difference.
https://iframe.tely.ai/cta/eyJhcnRpY2xlX2lkIjogIjY5MTI3Y2MwZGEzMmYxOTI2MGY5MWI5NyIsICJjb21wYW55X2lkIjogIjY4ZWU1ZGNhNzMxNzYyNTU3ZjNjOTVjMSIsICJpbmRleCI6IG51bGwsICJ0eXBlIjogImFydGljbGUifQ==Frequently Asked Questions
How can I assess my loved one's individual care needs?
Begin by understanding their physical health, cognitive abilities, and emotional well-being. Ask about daily activities they find challenging, whether they need help managing medications, specific medical conditions requiring attention, and their preferences for companionship and social interaction.
Why is it important to evaluate medication management for seniors?
Effective medication management is vital for seniors, as nearly 45% of older adults with prescription drug coverage have faced difficulties accessing their medications. Clearly understanding and addressing medication needs is crucial in their care plan.
What should I consider when evaluating both physical and emotional well-being?
It's important to assess the necessary support for both physical health and emotional well-being when exploring residential support options. This assessment helps foster a sense of security and comfort for your loved one, enhancing their quality of life.
How often should I update the support plan for my loved one?
Regularly updating the support plan is essential to accommodate any changes in health or medication needs, ensuring ongoing effective management.
Where can I gather recommendations for homecare assistance?
Reach out to family, friends, and healthcare experts for suggestions. Consider asking about their experiences with home care agencies, recommendations for specific caregivers or organizations, and local community organizations that provide referrals or resources.
Why are personal testimonials important in choosing a homecare agency?
Personal testimonials offer valuable insights into the quality of care and experiences of families who have used these services, helping you make a more informed decision about which agency to choose.
How do online reviews influence the search for a homecare provider?
Approximately 77% of patients rely on online reviews as their first step in finding a new provider, making it important to examine client testimonials to assess the reputation and quality of service offered by caregiving organizations.
What should I check before considering a homecare organization?
Ensure that any organization you consider is licensed and certified, as this is crucial for providing high-quality assistance for you and your loved one.

